文库 教育学习 高中

2023年上半年高中《历史》教师资格证笔试真题及答案解析.pdf

PDF   6页   下载9121   2024-04-06   浏览192336   收藏3676   点赞813   评分-   10积分
2023年上半年高中《历史》教师资格证笔试真题及答案解析.pdf 第1页
2023年上半年高中《历史》教师资格证笔试真题及答案解析.pdf 第2页
2023年上半年高中《历史》教师资格证笔试真题及答案解析.pdf 第3页
2023年上半年高中《历史》教师资格证笔试真题及答案解析.pdf 第4页
2023年上半年高中《历史》教师资格证笔试真题及答案解析.pdf 第5页
2023年上半年高中《历史》教师资格证笔试真题及答案解析.pdf 第6页
页 8 共,页 1 第 2023年 上 半 年 教 师 资 格 证 考 试 《 高 中 历 史 》 题 ( 考 生 回 忆 版 ) 2 0 2 3 年 上 半 年 教 师 资 格 证 考 试 《 ⾼ 中 历 史 》 题 ( 考 ⽣ 回 忆 版 ) 页 8 共,页 2 第 2023年 上 半 年 教 师 资 格 证 考 试 《 高 中 历 史 》 题 ( 考 生 回 忆 版 ) ⼀ . 单 项 选 择 题 : 本 ⼤ 题 共 25⼩ 题 , 每 ⼩ 题 2分 , 共 50分 据《礼记》载:“故天子有田以处其子孙,诸侯有国以处其子孙,大夫有采以处其子孙,是谓制度。”文中所 指的“制度”是( )。 1. A.分封制 B.礼乐制 C.井田制 D.郡县制 春秋战国时期某学派认为:“乐者,天地之和也;礼者,天地之序也。和,故百物皆化;序,故群物皆 别。”该学派是( )。 2. A.道家 B.儒家 C.墨家 D.法家 商鞅在秦国施行变法,认为“末事不禁,则技巧之人利,而游食者从……能事本而禁末者,富…戮力本业耕 织,致粟帛多者复其身;事末利及怠而贫者举以为收孥”。这里的“末”是指( )。 3. A.工商业 B.铸币业 C.畜牧业 D.渔业 《资治通鉴》记载:魏主下诏,以为“北人谓土为拓,后为跋。魏之先出于黄帝,以土德王,故为拓跋氏。夫 土者,黄中之色,万物之元也,宜改姓元氏……。”材料中“魏主”是指( )。 4. A.任用李悝变法的魏文侯 B.顺应民族交融的北魏孝文帝 C.敢于进谏唐太宗的魏征 D.发兵灭蜀的曹魏权臣司马昭 中国古代赋役制度在唐朝中后期发生了重要变化。下列史料反映这一变化的是( )。 5. A.“上于是约法省禁,轻田租,什五而税一” B.“凡丁,岁役二旬。若不役,则收其庸,每日三尺” C.“量出以制入”,“居人之税,秋、夏两征之” D.“滋生人丁,永不加赋” 余靖在《武溪集·契丹官仪》中记载,“领番中职事者……谓之契丹官,枢密、宰臣则曰北枢密、北宰 相”“领燕中职事者……谓之汉官,执政者则曰南宰相、南枢密”。史料反映的古代政治制度是( )。 6. A.秦朝的三公九卿制 B.魏晋的九品中正制 C.唐朝的三省六部制 D.辽朝的南北面官制 中国古代,农民重视用粪肥田。汉唐时期,北方的肥料技术处于领先地位;唐宋之后,南方的肥料技术有后来 居上之势;明清时期,南方的肥料技术开始辐射到北方地区。这一变化客观上反映了( )。 7. A.经济重心南移 B.南北方经济差距比较大 C.北方长期战乱 D.南方自然条件优于北方 “自乌苏里河口而南,上至兴凯湖,两国以乌苏里及松阿察二河作为交界。其二河东之地,属俄罗斯国;二河 西属中国。”这一条款出
2023年上半年高中《历史》教师资格证笔试真题及答案解析.pdf
下载提示

1、如果首次下次不成功,可再次下载。已购买资料可重复下载,机构或个人下载自己上传的资料不回扣除积分;

2、部分文件过大,经过压缩拆分处理,如需要源文件或者下载出错请发邮件到客服邮箱yy@fanyuetech.cn备注文件名以及个人账号

3、如果浏览器启用了拦截弹出窗口,此功能有可能造成下载失败,请临时关闭拦截;

4、如果是资料包下载后请先用解压软件解压,再使用对应软件打开。软件版本较低时请及时更新;

5、如果下载使用过程中还遇到其它问题可以到【帮助中心】查看解决方法;

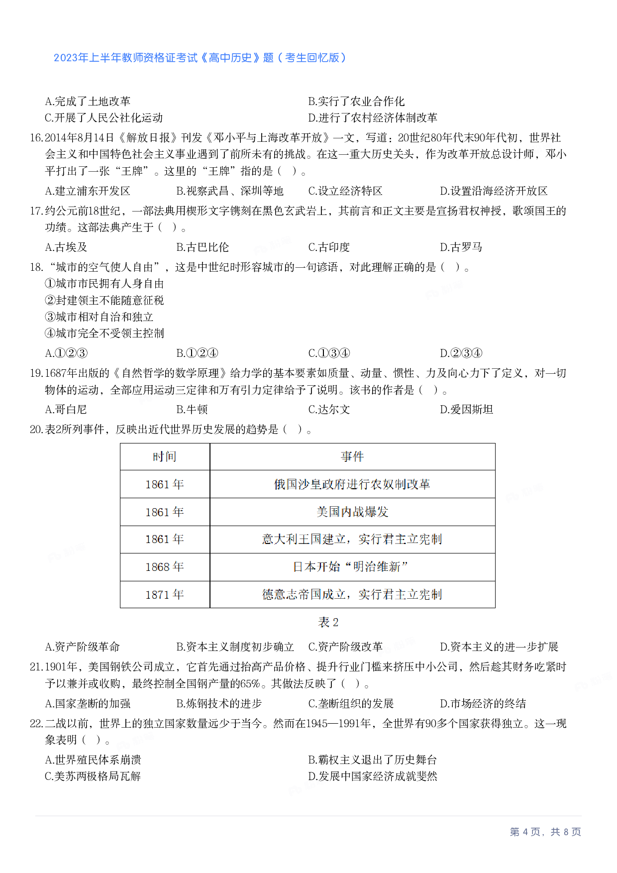
6、数据整理不易,最终解释权归本站所有,如有侵权等问题请与客服联系或【点此反馈